同济大学附属妇产科医院:微塑料“侵蚀”女性生育力
时间:2025-05-07 17:10:11  浏览量:2772


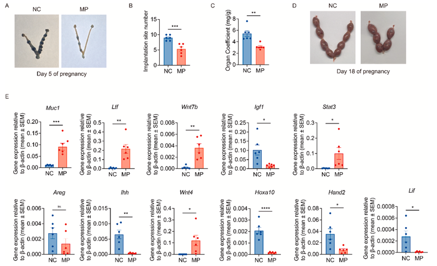
同济大学附属妇产科医院(上海市第一妇婴保健院)陈淼鑫团队在国际知名期刊《环境管理》杂志发表了题为“肠道菌群通过损伤子宫内膜容受性参与聚苯乙烯微塑料导致的胚胎植入失败”的研究成果。研究团队发现微塑料暴露后,小鼠子宫容受性受损,胚胎植入失败,小鼠子宫中的铁死亡标志物显著增加,表明铁死亡在子宫容受性受损中起到了关键作用。


陈淼鑫教授团队通过灌胃聚苯乙烯微塑料(PS-MPs)构建了小鼠暴露模型,发现微塑料在小鼠肠道中积累,并显著改变了肠道菌群的结构和功能。进一步的机制研究发现,肠道菌群中的Alistipes菌属在微塑料的生物降解中发挥了重要作用。同时,富集分析结果提示铁死亡(Ferroptosis)在微塑料暴露后明显激活。


图片

图 | 上海市第一妇婴保健院